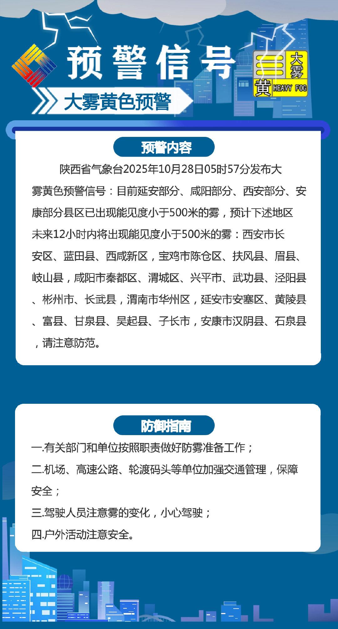
陕西省气象台10月28日5时57分发布大雾黄色预警信号:
目前延安部分、咸阳部分、西安部分、安康部分县区已出现能见度小于500米的雾,预计下述地区未来12小时内将出现能见度小于500米的雾:西安市长安区、蓝田县、西咸新区,宝鸡市陈仓区、扶风县、眉县、岐山县,咸阳市秦都区、渭城区、兴平市、武功县、泾阳县、彬州市、长武县,渭南市华州区,延安市安塞区、黄陵县、富县、甘泉县、吴起县、子长市,安康市汉阴县、石泉县,请注意防范。

8时发布全省天气公报:
受短波槽影响,预计今天晚上我省偏南地区有弱降水。

西安市气象台6时43分发布大雾黄色预警信号:
此外,

目前我市蓝田县局地已出现能见度小于500米的雾,预计未来12小时内临潼区、长安区、高陵区、蓝田县、西咸新区将出现能见度小于500米的雾;新城区、碑林区、莲湖区、雁塔区、灞桥区、未央区、阎良区、鄠邑区、周至县局地可能出现能见度小于1000米的雾,请注意防范。
防御指南
1.有关部门和单位按照职责做好防雾准备工作;
2.机场、高速公路等单位加强交通管理,保障安全;
3.驾驶人员注意雾的变化,小心驾驶;
4.户外活动注意安全。
秋冬季节是雾的高发时期
夜间和清晨更易多发
雾天安全出行应该注意什么?
这份雾天安全行车小贴士请收好
大雾天气出行一定要小心驾驶
“慢”字当先 保持安全车距~









综合:陕西气象 西安气象 西安应急管理
责任编辑:王何军
校对:

关注公众号,随时阅读陕西工人报